微信公众号
APP下载
繁
|
简
进入适老模式
无障碍阅读
政协领导
主席
孔昌生
副主席
王战营
谢玉安
霍金花
张震宇
朱焕然
孙运锋
黄红霞
党组成员
程志明
秘书长
汪中山
要闻动态
政协要闻
河南要闻
国内要闻
通知公告
人事任免
报告
讲话
机构组成
组织机构
常务委员
全体委员
政协党建
理论学习
专门委员会党建
机关党建
清廉机关建设
政协工作
协商议政
视察调研
提案工作
文史资料
机关建设
会议活动
全体会议
常委会会议
主席会议
省政协党组会议
秘书长会议
机关党组会议
专题协商会
月协商座谈会
协商性民主监督座谈会
其他会议活动
委员履职
委员风采
委员建言
政协论坛
理论研究
协商论坛
发言摘登
专委会工作
党派团体
市县政协
工作动态
经验交流
乡镇(街道)政协工作召集人
专题荟萃
特色专题
学习教育
全会活动
拜祖大典
书画摄影
首页
>
专题荟萃
>
学习教育
>
党纪学习教育
>
每日一课
【字体:
大
中
小
】
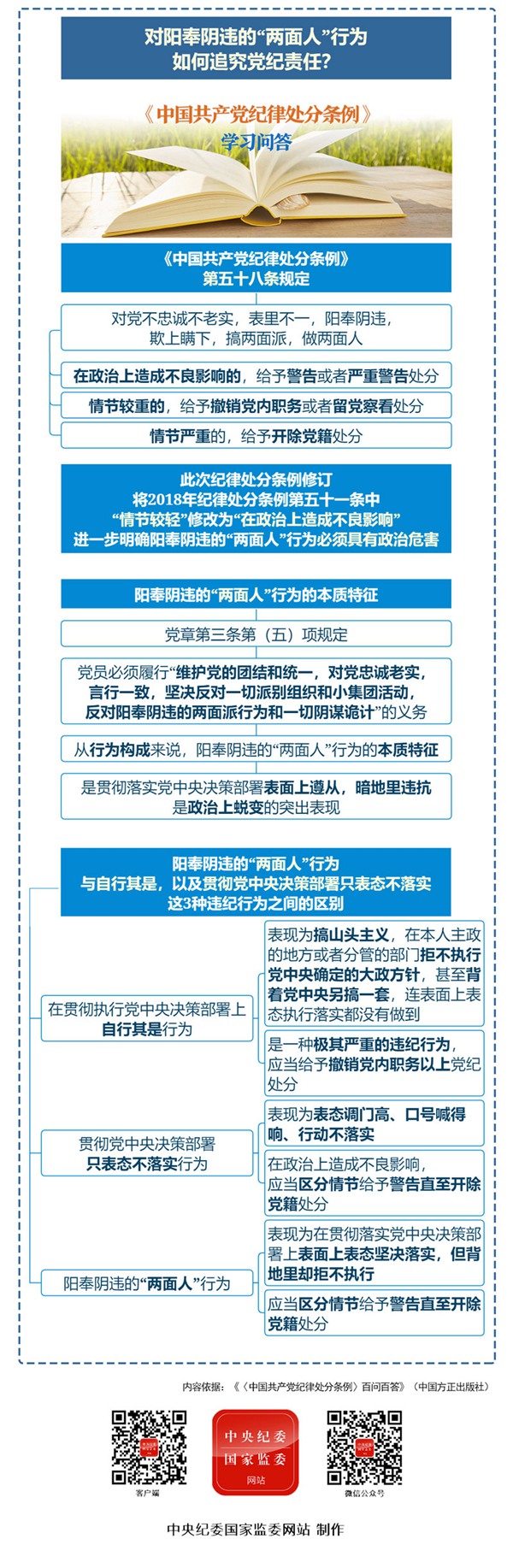
纪律处分条例·学习问答丨对阳奉阴违的“两面人”行为如何追究党纪责任?
时间:
2024-07-16 10:05
来源:
中央纪委国家监委网站
分享:
责任编辑:魏蔚
中国政协网
中国政协网
人民政协网
中国政协传媒网
党政网
发改委
教育厅
河南省人民政府
卫计委
人社厅
党派团体网
致公党河南省委
九三学社河南省委...
民盟河南省委
农工党河南省委
民进河南省委
民建河南省委
民革河南省委
各地政协网
河北省政协
江苏省政协
天津市政协
广东省政协
上海市政协
北京市政协
浙江省政协
福建省政协
群团组织网
河南省妇联
河南省总工会
河南省文联
河南省科协
共青团河南省委
相关媒体
大河网
人民网
腾讯网
百度网
搜狐网
新浪网
新华网
市县政协网
郑州
开封
洛阳
平顶山
安阳
新乡
焦作
濮阳
许昌
漯河
三门峡
南阳
商丘
信阳
周口
驻马店
济源